機械密封發展進程
機械密封發展進程:
在旋轉式流體機械用各種密封形式中,密封界面有兩種型式(見圖0-1所示):一種是兩個徑向對置的圓柱形表面形成的徑向密封,泄漏發生在圓柱形表面間的間隙;另一種是兩個軸向對置的平面表面形成的軸向密封,泄漏發生在平面環形表面間的間隙。機械密封就屬于后者。
圖0-1徑向密封和軸向密封原理:

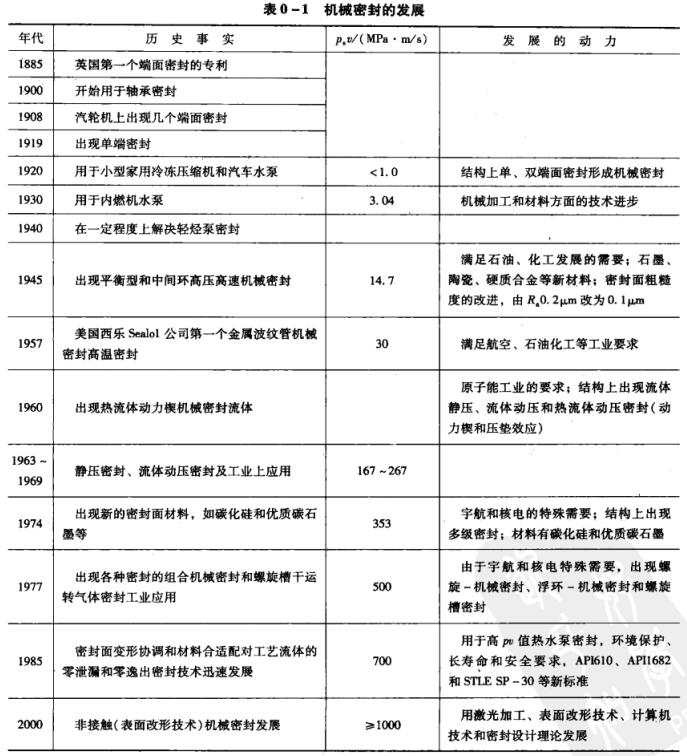
機械密封的發展進程,可以用表0-1來說明。
表0-1機械密封的發展進程表:

202UU機械密封
本文源自http://m.hongliyishu.com/news/504.html,轉載請注明出處。
(責任編輯:機械密封http://m.hongliyishu.com)
機械密封熱門文章
機械密封文章推薦
最新資訊
- 2023-07-04· 注冊就送38的平臺(官方)APP下
- 2023-06-30· 機械密封的保養與維修方法
- 2023-06-29· 機械密封的運行原理及其特點
- 2023-06-29· 機械密封的密封材料與密封性
- 2023-06-28· 機械密封的安裝及維護方法
- 2023-06-26· 機械密封的密封原理及其應用
聯系我們
浙江生產基地:浙江嘉善環城東路硅谷開發區(赤盾科技園)
嘉興銷售及技術支持中心:嘉興市環北西路經濟開發區
國內24小時銷售人員電話:18202142627
國內24小時技術支持:13917573091
電子郵件:1050760236@qq.com
jxchishidun@163.com
即時聊天工具:QQ: 1050760236
微信:15990310020
網址:m.hongliyishu.com



